江苏鼎峻工程项目管理有限公司
服务热线:
0517-83908799
首页
关于我们
企业简介
资质资信
企业文化
社会责任
新闻信息
公司动态
行业动态
通知栏
业务范围
工程招标代理
工程造价咨询
项目动态
招标公告(22-23年)
评标结果公示(22-23年)
招标公告(21年前)
评标结果公示(21年前)
技术支持
招投标管理文件汇编
标准招标文件或范本
招标文件附件
建设管理文件
谈招论标
联系我们
首页
关于我们
企业简介
资质资信
企业文化
社会责任
新闻信息
公司动态
行业动态
通知栏
业务范围
工程招标代理
工程造价咨询
项目动态
招标公告(22-23年)
评标结果公示(22-23年)
招标公告(21年前)
评标结果公示(21年前)
技术支持
招投标管理文件汇编
标准招标文件或范本
招标文件附件
建设管理文件
谈招论标
联系我们
公告:
徐韩公路快速化改造工程2022年2月实况
344省道跨京杭运河特大桥
徐贾快速通道方特段建设工程
324 省道铜山段黄河故道大桥工程施工项目
104国道睢宁南段收费站新建工程
滨海县段景观绿化工程
灌南县学院路 (新东南路 ~ 苏州南路)建设工程
淮安市 2018 年 国省干线公路安防工程
全站搜索
全站搜索
产品搜索
文章搜索
您当前的位置:
首页
>
下载
>
法律法规规章及规范性文件
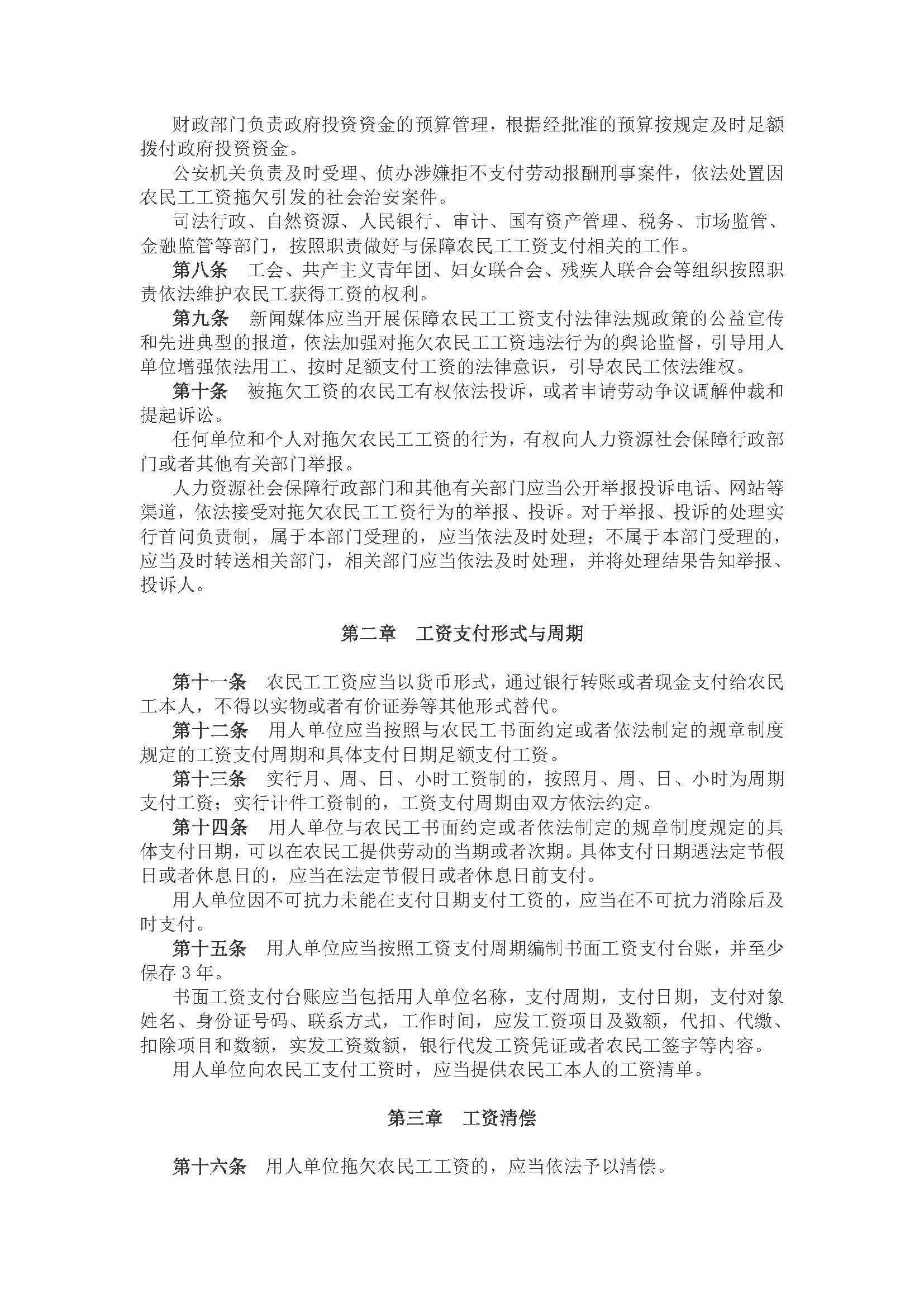
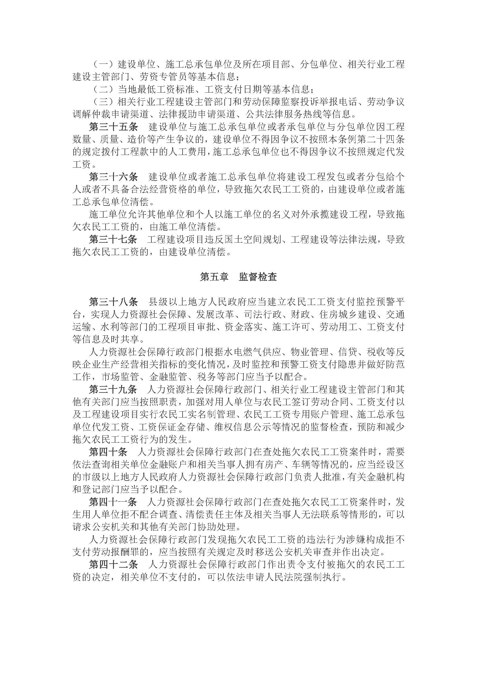
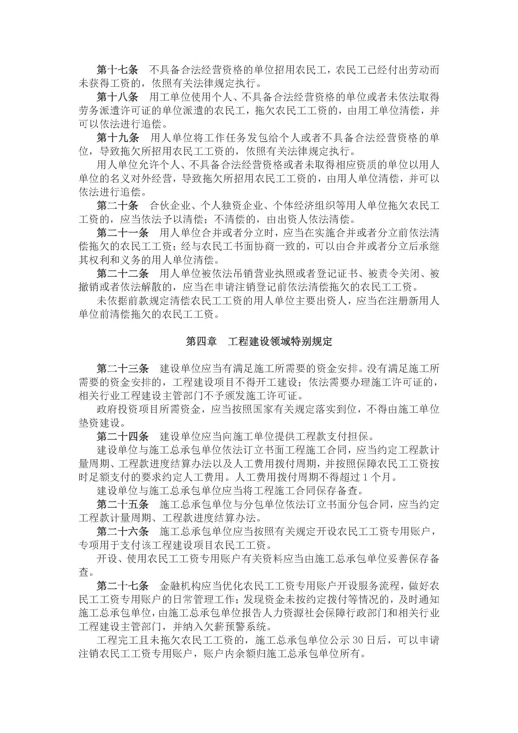
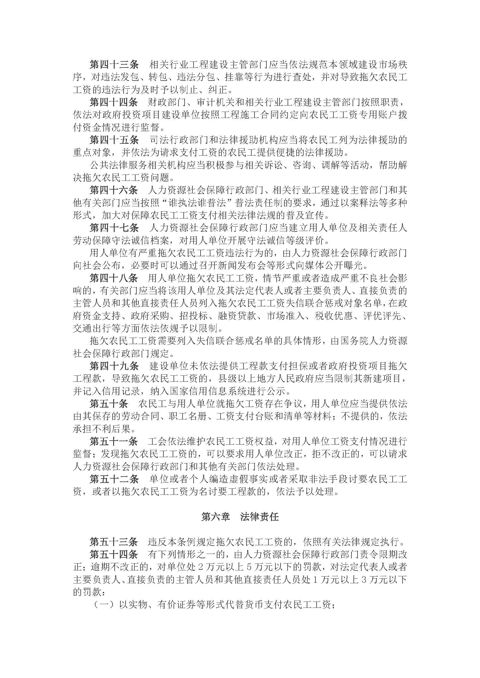
《保障农民工工资支付条例》(中华人民共和国***令 第724号)
2020-04-26
来自: 江苏鼎峻工程项目管理有限公司
浏览次数:2890
上一条 :
《招标代理服务规范》(中...
下一条 :
政府采购招标投标法律法规...
关键词:
<保障农民工工资支付条例>(中华人民共和国***令 第724号)
业绩展示
工程造价咨询
工程招标代理
业绩展示
工程造价咨询
工程招标代理
更多>>
资讯
招标文件附件20210406淮安版
我公司喜入《江苏省公路水运建设工程造价咨询服务单位登记目录》!
造价、审计等咨询项目属于依法***招标范围吗?发改委明确了!
民法典与原合同法区别
江苏省全过程工程咨询服务合同示范文本(试行)
猜你喜欢
相关资讯
更多>>
国家发展改革委等24个部门签署《关于对公共资源交易领域严重失信主体开展联合惩戒的备忘录》
《***招标的工程项目规定》的相关规定
《省交通运输厅关于印发江苏省***公路建设实施意见的通知》(苏交公〔2017〕5号)
《招标代理服务规范》(中华人民共和国***标准公告2019年第19号)
电话咨询
短信咨询
留言咨询
查看地图